PA视讯(中国)集团官网 - PlayAce
首页
学院总览
学院简介
历史沿革
院徽院训
现任领导
历届领导
内设机构
师资队伍
各项荣誉
发展大事记
校友风采
党的建设
组织设置
中心组学习
组织生活
政治学习
党风廉政
党员发展
本科生教育
专业简介
培养方案
课程建设
创新实验班
教学动态
实习实训
学科与研究生
学科建设
博士后流动站
学术型研究生
全日制专业硕士
公师教育硕士
科学研究
学术动态
科研平台
科研团队
科研成果
学生工作
制度文件
学生组织
特色活动
班团风采
日常服务
研究生工作
实验室建设
实验室安全
仪器共享
平台建设
社会服务
网络教育
科普基地
院企(校)合作
研学活动
职工之家
职工小家
教代会工作
活动掠影
多彩生活
首页
>
首页栏目
>
快速导航
>
学术科技创新
> 正文
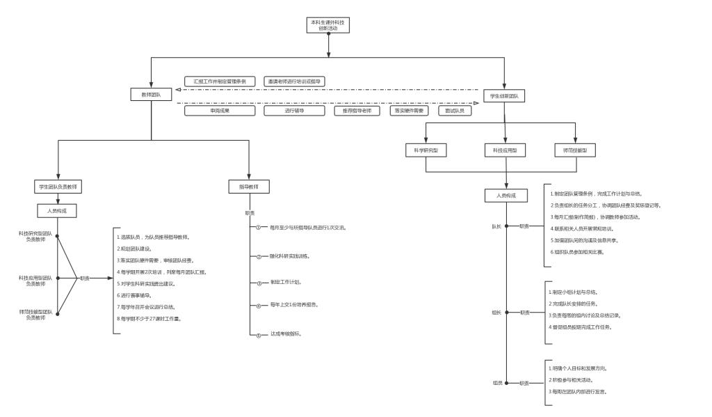
本科生课外科技创新活动
发布时间:2019-03-18 17:10:32